学院动态

宋卫宁/聂小军课题组联合GWAS和eGWAS分析解析四倍体小麦抗旱性的遗传基础及调控模块

作者:杨光  发布日期:2024-02-29  浏览次数:

近日3200威尼斯vip宋卫宁/聂小军课题组在国际学术期刊《New Phytologist》上发表题为“Combined GWAS and eGWAS reveals the genetic basis underlying drought tolerance in emmer wheat (Triticum turgidum L.)”的研究论文。该研究通过利用GWASeGWAS以及共表达网络等方法,构建了四倍体小麦响应干旱胁迫的调控网络,鉴定了抗旱性相关候选基因及关键响应模块,为丰富小麦抗旱基因资源和遗传基础提供了重要信息

据统计,全球因干旱造成的农业损失相当于其他自然灾害的总和。培育、种植抗旱作物品种是提升气候变化应对能力、提高农业生产水以及保障粮食安全的迫切需要。种质资源是基因的载体,也是遗传改良的材料基础。四倍体小麦(Triticum turgidum L., 2n = 4x = 28, AABB) 是普通六倍体小麦AB染色体组的供体。作为小麦直接的近缘祖先种,四倍体小麦具有籽粒大、耐逆性强、遗传变异丰富等特性,一直是小麦遗传改良的重要种质和基因库。因此,挖掘四倍体小麦的优异抗旱种质、鉴定利用其抗旱基因对克服普通小麦抗旱基因同质化、拓宽小麦抗旱性的遗传基础具有重要意义,也对突破性抗旱小麦新种质创制与品种培育具有重要推动作用。

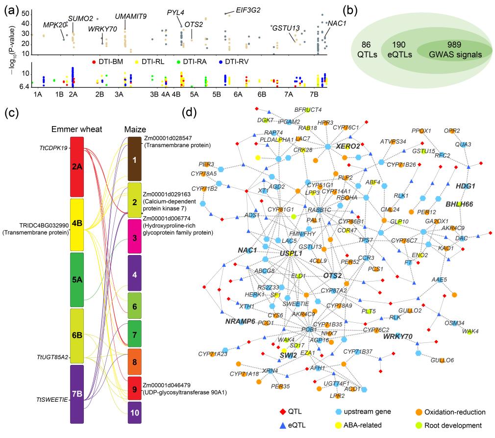
本研究选取来自全球范围的具有广泛代表性的107份四倍体小麦为材料,基于模拟干旱方法,对其苗期抗旱性进行了系统的鉴定和评价基础上,利用RNA-seq技术对其在对照和干旱胁迫下根系的基因表达谱进行分析;群体转录组分析发现,9301个基因在群体中差异表达进一步,基于群体重测序分析获得的全面的基因组变异信息,以四倍体小麦抗旱性和基因表达量为表型,进行GWASeGWAS分析,共鉴定得到86个抗旱相关QTL190 eQTL位点,联合QTLeQTL和共表达网络,构建了一个显著富集ABA信号通路基因、ROS稳态维持基因以及根系发育基因的遗传网络,包括174个上游层基因,2432个下游层基因和11个中间枢纽基因。通过重构基因网络以及突变体验证实验,证明网络枢纽节点基因TtOTS1是负调控四倍体小麦抗旱性的关键候选基因。总之,该研究利用群体基因组和群体转录组分析系统鉴定和挖掘了四倍体小麦抗旱相关基因及其调控位点,为四倍体小麦以及普通小麦抗旱性遗传改良提供了重要的基因资源和源头支撑。

1 四倍体小麦耐旱性相关QTLeQTL的联合分析

3200威尼斯vip聂小军教授、邓平川副研究员和宋宝兴教授为论文共同通讯作者,博士研究生杨光、潘燕和潘文秋为论文共同第一作者。3200威尼斯vip宋卫宁教授、吉万全教授,江西农业大学崔立操副教授对本研究也作出了重要贡献。作物抗逆与高效生产全国重点实验室、3200威尼斯vip超算平台和3200威尼斯vip作物生物学创新中心为本研究提供了支持该研究得到了国家自然科学基金等项目的资助。

文章链接:https://nph.onlinelibrary.wiley.com/doi/10.1111/nph.19589


编辑:郭超
终审:吴清华